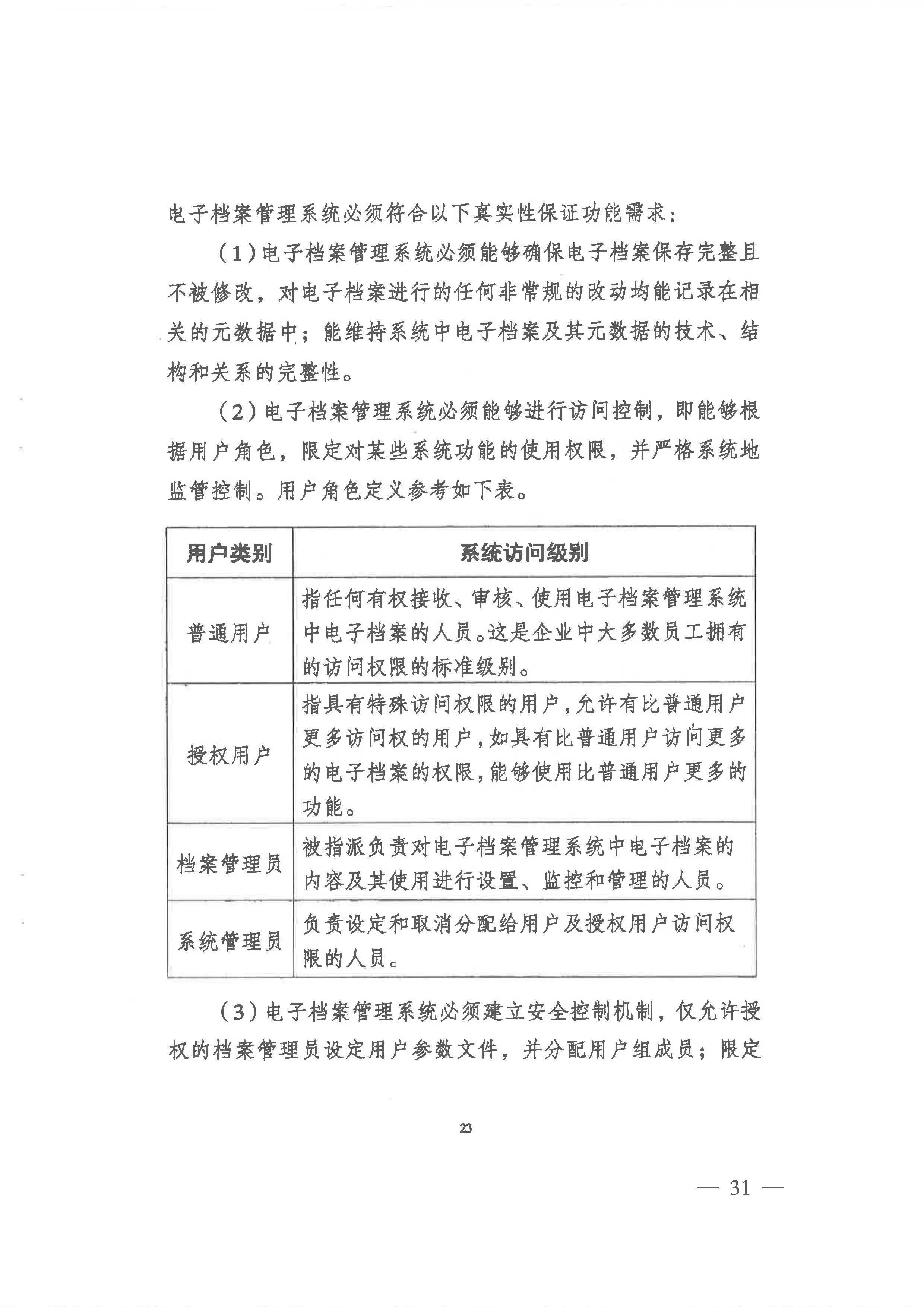
首页> 档案信息> 新闻详情

苏档发〔2016〕34号关于转发《企业电子文件归档和电子档案管理指南》的通知

发布时间:2020-11-04 09:13:48 分享
备案序号:苏ICP备16032068号
Copyright © 2018开云手机登录入口